For citing documents in the JDC Archive, their finding aids include an example of a preferred citation. In addition, include the URL for the document's online record at the end of the citation. Use the URL from the "Show URL" link under More Options on the left side of the document's online record.

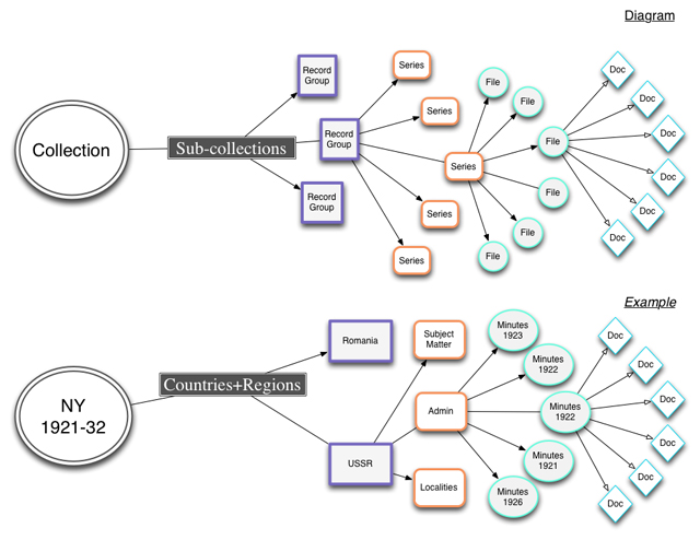
Image from: JDC. "How to Search the Text Collections: What does the hierarchy look like." http://archives.jdc.org/assets/images/reseachers/jdc_arc_textdiagram3-7_640x494.jpg
For additional information, see their Search FAQ.